首页
广东楠洋
关于楠洋
公司环境
发展历程
组织架构
技术团队
专业设备
楠洋培训
南洋贸易
专业服务
服务范围
工作流程
合作客户
资质荣誉
企业资质
社会荣誉
信息公开
近期活动
楠洋文化
联系我们
人才招聘
您的位置:
主页
>
信息公开
>
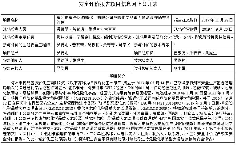
梅州市梅县区诚辉化工有限公司危险化学品重大危险源核销安全评估
信息公开
信息公开
联系我们
广东楠洋职业安全事务有限公司
地址:汕头市龙湖区长平路94号华银国际大厦1栋13楼
合作:0754-88539108、88539308
投诉:0754-88539208
传真:0754-88539008
邮箱:stnanyang@163.com
梅州市梅县区诚辉化工有限公司危险化学品重大危险源核销安全评估
人气:
48
上一篇:
中国石油天然气股份有限公司广东揭阳揭东柏兴加油站安全现状评价
下一篇:
中国石化销售有限公司广东汕头汕华加油站防渗改造项目安全设施竣工验收安全评价
Copyright © WwW.St-Nanyang.Com,ALL RIGHTS RESERVED版权所有 © 广东楠洋职业安全事务有限公司
粤ICP备18021166号-1
粤公网安备 44051102000404号