首页
广东楠洋
关于楠洋
公司环境
发展历程
组织架构
技术团队
专业设备
楠洋培训
南洋贸易
专业服务
服务范围
工作流程
合作客户
资质荣誉
企业资质
社会荣誉
信息公开
近期活动
楠洋文化
联系我们
人才招聘
您的位置:
主页
>
信息公开
>
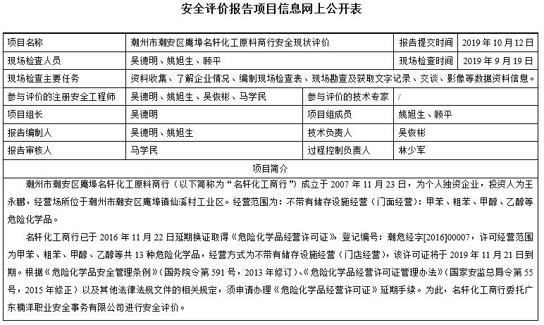
潮州市潮安区庵埠名轩化工原料商行安全现状评价
信息公开
信息公开
联系我们
广东楠洋职业安全事务有限公司
地址:汕头市龙湖区长平路94号华银国际大厦1栋13楼
合作:0754-88539108、88539308
投诉:0754-88539208
传真:0754-88539008
邮箱:stnanyang@163.com
潮州市潮安区庵埠名轩化工原料商行安全现状评价
人气:
46
上一篇:
汕头市潮阳区贵屿加油站防渗改造项目安全设施竣工验收安全评价
下一篇:
中油碧辟石油有限公司汕头润通达陈店加油站安全现状评价
Copyright © WwW.St-Nanyang.Com,ALL RIGHTS RESERVED版权所有 © 广东楠洋职业安全事务有限公司
粤ICP备18021166号-1
粤公网安备 44051102000404号